2025惠州楼市热搜:华发金地自在城售楼处电话→华发金地自在城24小时电话→售楼中心首页热搜→12月最新房价→楼盘百科详情@营销中心地址2025.12
扫描到手机,新闻随时看
扫一扫,用手机看文章
更加方便分享给朋友
惠州华发金地自在城售楼处24小时电话:400 013 9098
致电营销中心预约看房可享专属活动、来电话1对1置业顾问专业解答
为了更好的看房体验,烦请来电预约(预留销售与停车位)
🏆 华发天润自在城首府 🏆
放大招啦
“三期新品”
均价8500-9500左右
🏠87㎡户型🚀三房两厅两卫75万起
🏠102㎡户型🚀四房两厅两卫95万起
🏠105㎡户型🚀四房两厅两卫96万起
8字头开工 精装修交付
🎈交房:二期现房、三期2025年9月交付
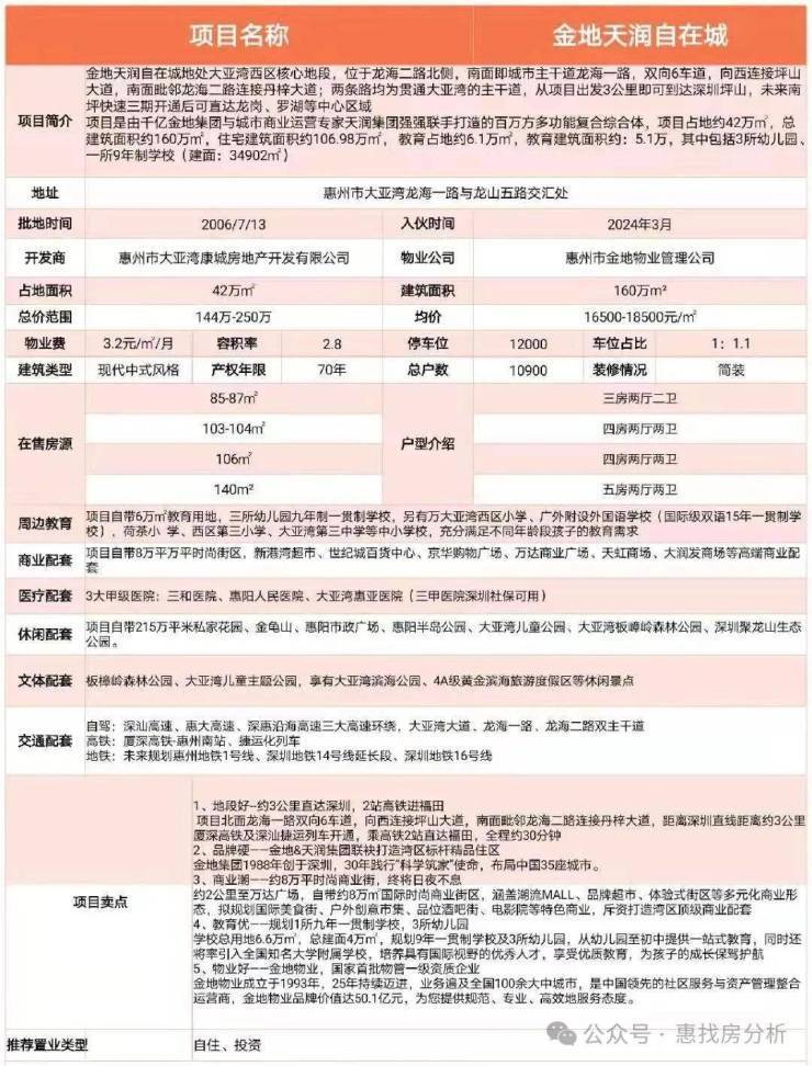
金地天润自在城:
位于龙海一路与龙山五路交汇处,在地理上位于大亚湾中央居住区,与东侧的星河丹堤,及西侧的龙光城互为呼应,是备受置业者关注的三个超级大盘之一,也是金地集团东进战略布局下,在大亚湾着力打造的首个高品质超级人居社区。
项目总建面约160万㎡,由金地地产和天润集团共同开发,沿袭了金地集团一贯的造城理念,产品涵盖住宅、大型商业、幼儿园、学校等物业类型,全面实现其健康、宜居的核心理念,打造成为覆盖老年、青年、儿童全天候的过万户超级生活社区。
项目详情:
户型平面图:
目前在售最新的一期是第三期,A地块。本地块建筑面积52万㎡,总户数3374户。其中配备商业街,运动休闲区,会客休闲区,全龄活动区,儿童活动区。
项目配套:
【交通】高铁捷运,极速入深:厦深高铁捷运列车,1站抵深,2站约69分钟从惠州南站到香港西九龙站(12306网站);
四大高速,深惠同城:沿海高速、惠大高速、深汕高速、东部过境高速(建设中),实现与深圳无缝对接;
五大干道,便捷通行:南坪快速三期(建设中)、龙海一路、龙海二路、东华大道、龙山五路等,出行更便捷。距离深圳坪山新区约3公里,约5分钟车程实现两城切换。
【学校】自在城配建的大亚湾上田片区九年一贯制公立学校(63班)已动工,规划3所幼儿园(1所已动工),出家门进校区,乐享“目送式”接送。
惠州华发金地自在城售楼处24小时电话:400 013 9098
致电营销中心预约看房可享专属活动、来电话1对1置业顾问专业解答
为了更好的看房体验,烦请来电预约(预留销售与停车位)
声明:本文由入驻焦点开放平台的作者撰写,除焦点官方账号外,观点仅代表作者本人,不代表焦点立场。
