惠州碧桂园十里银滩维港半岛的房子怎么样,碧桂园十里银滩维港半岛优缺点利弊分析

怀化楼市发布 2025-02-18 18:14:00
用手机看
扫描到手机,新闻随时看

扫一扫,用手机看文章
更加方便分享给朋友

碧桂园十里银滩维港半岛位于惠州市亚婆角海滨度假区,占地48万方,总建面121万方,总栋39栋,总户数7360户,现房销售。别墅和洋房均有202-298平方米和101-211平方米两种户型,物业费分别为高层2.6元/平方米、别墅4.6元...

🔘碧桂园十里银滩维港半岛售楼中心24小时电话☎:400-013-9098

✅碧桂园十里银滩维港半岛售楼处24小时电话:400-013-9098;首页网站最新介绍:房价、价格、折扣、规划、户型图、特价房、样板房、优缺点、得房率、车位比、折扣优惠、交通出行、周边配套、商业配套、销售中心位置、楼盘地址、户型介绍、营销中心电话、最新动态详情咨询

惠州碧桂园十里银滩维港半岛是碧桂园集团开发的高档住宅项目,位于惠州市亚婆角海滨旅游度假区。项目依山傍海,拥有广阔沙滩和清澈海水,提供别墅、洋房等多种物业类型,户型丰富。社区内配有学校、商业中心等配套设施,物业服务优质。项目周边交通便利,是休闲度假的理想之地。

项目基础信息

开发商:碧桂园集团

项目名称:碧桂园十里银维港半岛(六期)

项目地址:惠州市亚婆角海滨旅游度假区

占地约:48 万㎡

总建面约:121 万㎡

总栋数:39栋

总户数:7360 户

首开区户数:134套别墅,洋房1374 套

在售产品:202-298㎡别墅;101-211㎡洋房

梯户比:61-62栋193㎡两梯两户

115-149-211㎡两梯三户

59-60栋两梯四户

总层高:31层(洋房)

物业费:高层2.6 元/㎡;别墅 4.6 元/㎡

物业公司:碧桂园物业

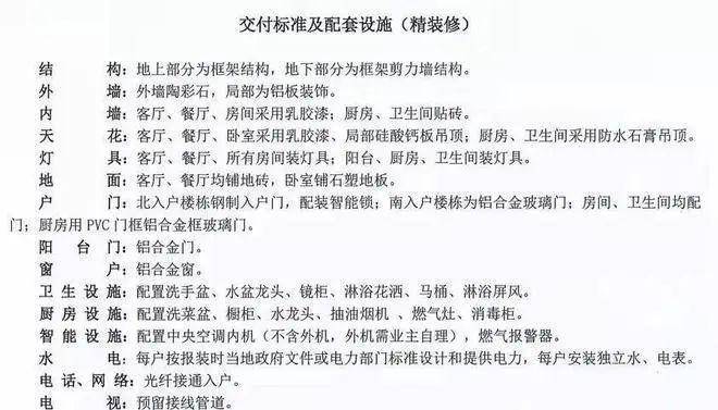
交付标准:洋房精装;别墅200 ㎡精装,300㎡毛坯

交房时间:现房

🔘碧桂园十里银滩维港半岛售楼中心24小时电话☎:400-013-9098

✅碧桂园十里银滩维港半岛售楼处24小时电话:400-013-9098;首页网站最新介绍:房价、价格、折扣、规划、户型图、特价房、样板房、优缺点、得房率、车位比、折扣优惠、交通出行、周边配套、商业配套、销售中心位置、楼盘地址、户型介绍、营销中心电话、最新动态详情咨询

项目平面户型图

🔘碧桂园十里银滩维港半岛售楼中心24小时电话☎:400-013-9098

✅碧桂园十里银滩维港半岛售楼处24小时电话:400-013-9098;首页网站最新介绍:房价、价格、折扣、规划、户型图、特价房、样板房、优缺点、得房率、车位比、折扣优惠、交通出行、周边配套、商业配套、销售中心位置、楼盘地址、户型介绍、营销中心电话、最新动态详情咨询

六期维港湾户型鉴赏:

🔘碧桂园十里银滩维港半岛售楼中心24小时电话☎:400-013-9098

✅碧桂园十里银滩维港半岛售楼处24小时电话:400-013-9098;首页网站最新介绍:房价、价格、折扣、规划、户型图、特价房、样板房、优缺点、得房率、车位比、折扣优惠、交通出行、周边配套、商业配套、销售中心位置、楼盘地址、户型介绍、营销中心电话、最新动态详情咨询

🔘碧桂园十里银滩维港半岛售楼中心24小时电话☎:400-013-9098

✅碧桂园十里银滩维港半岛售楼处24小时电话:400-013-9098;首页网站最新介绍:房价、价格、折扣、规划、户型图、特价房、样板房、优缺点、得房率、车位比、折扣优惠、交通出行、周边配套、商业配套、销售中心位置、楼盘地址、户型介绍、营销中心电话、最新动态详情咨询

101㎡(3房2厅3卫)

🔘碧桂园十里银滩维港半岛售楼中心24小时电话☎:400-013-9098

✅碧桂园十里银滩维港半岛售楼处24小时电话:400-013-9098;首页网站最新介绍:房价、价格、折扣、规划、户型图、特价房、样板房、优缺点、得房率、车位比、折扣优惠、交通出行、周边配套、商业配套、销售中心位置、楼盘地址、户型介绍、营销中心电话、最新动态详情咨询

别墅户型鉴赏:

一线山海墅院·无限临深想象

建筑面积约200-300㎡半山观海墅

建筑面积约300㎡天幕观海墅

交付标准:毛坯

B300N-1(3-2X)-户型彩图

【样板实景图】

🔘碧桂园十里银滩维港半岛售楼中心24小时电话☎:400-013-9098

✅碧桂园十里银滩维港半岛售楼处24小时电话:400-013-9098;首页网站最新介绍:房价、价格、折扣、规划、户型图、特价房、样板房、优缺点、得房率、车位比、折扣优惠、交通出行、周边配套、商业配套、销售中心位置、楼盘地址、户型介绍、营销中心电话、最新动态详情咨询

建筑面积约200㎡半山观海墅

交付标准:精装

【户型图】

B200S-1(3-2X)南入户-户型彩图

【外立面效果图】

【交付标准】

【维港半岛八大卖点】

一、【TOP系血统】十年大城 臻藏钜作

维港半岛作为碧桂园十里银滩半山瞰海产品,秉承是碧桂园建筑的高端品质,打造全球海岸线的艺术珍藏。

维港半岛实景图

二、【稀世资源】零距离领海

维港半岛拥有前排一线半山瞰海资源。独特多级台地式布局,从海拔24米到60米的自然落差。维港半岛别墅稀世的地方,还有一点:户户私有瞰海视角”,因地制宜的卧山赏海生活方式,户户都能私享山海景观!

维港半岛实景图

三、【品质社区】千万豪宅 高端圈层

千万豪宅只为顶豪而来,中国进入人均海岸线仅13毫米,项目与香港、深圳同属一片海。深港海岸线被誉为中国最昂贵的滨海线。被称为“世界第九大富人区”。维港半岛作为深港惠都市圈碧桂园十里银滩10年旗舰巨作,打造全新高端品质社区!

维港半岛实景图

四、【全球玩海新坐标】银滩大城新中心

1.【商业】全业态休闲生活商业配套

①维港半岛苑区建面约3.3万㎡的商业配套,满足居家生活、休闲娱乐需求。

商业效果图

②十里银滩社区建面超13万㎡商业,目前成熟运营五大商业街,涵盖海鲜街、美食街、休闲娱乐等配套!

十里银滩配套图

2.【教育】全龄式教育配套,让孩子赢在起跑线

①维港半岛苑区规划配建幼儿园,九年一贯制学校;

②十里银滩幼儿园、十里银滩学校已开学,2019年90%毕业生进入伦敦大学等世界前50强大学!

3.【碧桂园物业】2019中国社区服务商Top1

碧桂园物业为维港半岛打造高端度假“五星级酒店式服务”管家服务,为客户创造一个安全、舒适的“海生活”度假环境。

五、【多元交通网络】深港惠都市1小时生活圈

十里银滩维港半岛,假期免预约不塞车项目,拥有比深圳大小梅沙更幽静的海岸,比巽寮更优的度假条件,扼守临深度假首站,来往游客的优选地。

项目一路直通广惠高速亚婆角出口、惠深沿海高速小径湾出口;毗邻惠州南、惠东2大高铁站;距香港莲塘口岸约60公里;环抱惠州机场、深圳机场、广州机场!

十里银滩交通示意图

六、【重磅利好加持】4万亿“大深圳”都市圈门户

1、全球最具经济活力的“粤港澳大湾区”

地处深圳、深汕合作区之间,毗邻深圳、香港,隶属惠州稔平半岛亚婆角海滨旅游区。

2、“大深圳”都市圈:总投资4万亿,十里银滩区位战略大升级

惠州稔平半岛喜提1500亿红包,建设科技创新岛、高端旅游岛、国际健康岛、生态宜居岛!惠州发改委指出:深惠、深大城轨或将延至稔平半岛!

七、【国际大师设计】高端山海美墅

(1)顶配团队:

设计团队是业界具有领先地位的(CCDI)悉地国际主导,曾设计研发水立方、平安国际金融中心、上海迪士尼等世界佳作,团队走遍了各种全球高端山海度假区,最后在世界十大醉美海湾希腊圣托里尼找到了珍稀蓝本。

(2)建筑设计:

维港半岛整体设计风格为简洁、大气的现代主义滨海风格,干净简洁建筑语言最大化突出自然环境,建筑与自然关系是互融互透而非对立对抗。呈现别具一格的瞰海景观优势,产品结合山势台地错台布置,最大限度的为每一栋产品提供更多的瞰海景观。

八、【独特滨海风情】全球度假美丽之地

【一线串珠 一湾18景】

维港半岛拥有密云漫步、观海听潮、遇见沧海、海景瞰台、海天云影等18个滨海景点,打造独特的滨海风情景观,是众多资深爱好山水者心悦居所。

房产信息:

行业透视|折价效果最好,创新手段为好项目造势

2024年,房地产市场已步入深度调整周期第三年,各大开发商在销售端面临不小压力。在此背景下,如何快速去化、实现销售回款成为房企首要目标,而楼盘营销手段的重要性凸显。

通过监测2024年21座重点城市110个通过强营销实现热销或销售逆转的项目来看,可以发现大多数项目都采用了传统的营销手段,主要包括以价格手段为方式(如低开、打折、特价房),数量占比达87%;以及通过中介分销,占比为84%。此外,采用全民经纪人以及老带新方式的项目,数量占比分别为45%及15%。

可见,在传统营销手段中,折价或中介分销依然占到了主流。在市场疲软的当下,直接降价一直是最有效、直接的营销手段。此外,随着自然到访客户比例的收缩,开发商们多数选择与中介合作共赢,增加拓客渠道。

除了传统营销方式外,还有过半的项目采用了创新型营销手段,如采用实景展示(包括样板间、全维度展示等)的项目数量占比为66%;采用新媒体推广的占比达57%。此外,还有数量占比达45%的项目选择了自拓客的营销方式。事实上,近年来房企一方面通过短视频、直播等方式给置业顾问赋能,另一方面通过调整组织架构,设立获客团队,加强线上线下一体作战的能力。从效果来看,不管从项目还是集团层面均取得了一定的成效。

02华北、华南多采用折价营销

华东地区传统营销依赖较低

具体从传统营销手段来看,不同地域之间也产生了一些差异。从价格手段来看,96%的华北项目采用了价格让利的方式,在各地区中占比最高,这可能与当地的市场压力较大有关;此外华东地区仅有83%的项目采用了价格手段,在各地区中占比最低。除此之外,华南及华中两块区域的项目更多采用了中介分销的方式,项目分别占比93%,更加依赖中介分销渠道。

需注意的是,华东地区无论是价格手段还是中介分销,都是在各区域中最低的;其中采用价格手段的项目占比83%,而采用中介分销的项目占比73%。

综合来看,华北、华南及华中三地,相对更加依靠传统营销手段。从营销结果来看,不少项目依靠分销渠道实现了项目热销。比较典型的案例有长春的万锦都荟荣光,该项目随着2024年9月分销渠道的进场,销量也实现了翻倍,类似的项目还有济南中建蔚蓝之城。此外不少项目折价力度较大,性价比较高,同样受到了市场青睐,这些项目主要位于济南、青岛及天津等地。

在市场去化仍有压力的背景下,价格让利确实仍是能够有力吸引消费者的营销手段。但需注意的是,有13%的项目并未有采用任何折价手段。这些项目多位于高能级城市的核心区域,比如位于上海的中海·顺昌玖里、前滩公馆以及宸嘉100·嘉佰道等项目。其中,中海·顺昌玖里于2024年3月28日首开,当天首开推售512套、去化率98%,当日成交额近两百亿,而全年销售一举成为2024年全国单项目销售榜的榜首。该项目位于上海黄浦区的国北侧,紧邻新天地商务区,具有相当的土地稀缺性。凭借独有的稀缺性,中海·顺昌玖里未采用分销或折价等方式进行营销。

03华北及西南超八成采用创新营销

多媒体矩阵为营销造势

在传统营销方式之外,近年来新媒体、新技术的出现也给房企带来了一些创新的营销手段。比如通过建设样板区对项目进行全维度的实景展现,或利用新媒体:如第三方自媒体推文来进行新媒体推广,或通过自建销售团队,使用直播、短视频等方式拓客。

分地区来看,从实景展示的使用率来看,西南地区有87%的项目采用了该方式,华东地区有73%,华北地区68%。从第三方媒体广告的使用来看,华北地区有80%项目使用了该营销方式,此外华东及华南的使用率分别为61%及60%。而西南地区(主要为昆明和西安两城)采用自拓客的项目占比最高,达60%;华东地区采用自拓客占比也达到了54%。

在项目产品力有保障的前提下,通过实景展示,或新媒体和新技术的运用,能将最终效果更直观、准确地触达潜在客户,从而实现更好的营销效果。具体从项目来看,较为典型的项目有合肥招商玺,该项目通过长三角及全国媒体矩阵造势,在首开当日拥有超过1万平米的全维度公区实景呈现。此外,合肥招商玺项目,还举办了长三角经济对话、对话中国人物访谈等圈层活动,树立行业内豪宅形象。据悉,合肥招商玺于2024年8月24日首开63套,8月31日加推22套,短蓄短开,售价全市最高;项目开盘7天内累计销售金额超8亿,刷新合肥近一年来单盘月度的最高业绩。另一个典型案例为长沙中建和悦宸光,该项目通过抖音直播实现线下获客超1000组;此外也通过多媒体渠道宣发,如CCTV-2《经济信息联播》栏目聚焦报道。长沙中建和悦宸光项目共规划961套房源,并于2023年12月入市。项目一年期内已销售96%,并提前8个月完成资金正负零节点;六次开盘均实现90%以上的热销去化。

整体来看,2024年在市场持续疲软的大背景下,折价促销依旧是大多数开发商会选择的最直接、有效的营销方式,其中华北及华南地区更多采用折价。从渠道来看,大多数项目均采用了中介分销,能更有效地抓取客户。从创新营销来看,当前不少豪宅使用了大面积的公区实景展示,让消费者能够最大程度地提前锁定交付效果,降低了客户购买前的品质疑虑;其中华北地区有60%的项目不仅采用实景展示,同样也使用第三方媒体广告。需注意的是,不管采取何种营销手段,最终都要落位到项目实际品质上。只有打造更加稀缺的好项目,后续的营销才能事半功倍。

🔘碧桂园十里银滩维港半岛售楼中心24小时电话☎:400-013-9098

✅碧桂园十里银滩维港半岛售楼处24小时电话:400-013-9098;首页网站最新介绍:房价、价格、折扣、规划、户型图、特价房、样板房、优缺点、得房率、车位比、折扣优惠、交通出行、周边配套、商业配套、销售中心位置、楼盘地址、户型介绍、营销中心电话、最新动态详情咨询

声明:本文由入驻焦点开放平台的作者撰写,除焦点官方账号外,观点仅代表作者本人,不代表焦点立场。